亲爱的同学,当你踏入校园的一刻,你在想些什么?今后的校园生活怎样书写?自己的未来怎样设计?你将在学校这个大家庭中度过三年的学习生活。三年后,是碌碌无为,还是硕果累累,就看你怎样面对这三年的时光,怎样努力地把握与提高自己。所以希望你一进校门就能够明确自己的奋斗目标,具有当代青年的社会责任感,努力做到:第 一对父母负责...
为统筹做好常态化疫情防控和教育教学工作,落实教育部关于高考综合改革有关精神,提前做好普通高中一年级新生生涯规划教育及初中与高中教学衔接等工作,有效缓解家长“暑期焦虑”、高一新生“学习真空”等问题,帮助高一新生提前做好入学准备,市教育局从运城智慧教育资源库中精心遴选、认真研判,决定由杭州铭师堂教育,依托其“升学e网通”网络学习平台,为全市高一新入学学生免费提供“普通高中2022级高一新生综合素质提升暑期公益活动”。
此次暑期公益活动专为运城市普通高中2022级新生打造,通过优质的“初升高”教育资源、******的“初升高”假期管理平台、******的过程数据反馈构建成“假期闭环”,从“学科适应、生涯规划、心态调整、视野拓展”四个维度为2022级新生提供免费假期学习方案。
一、服务时间
2022年7月15日——2022年8月21日
二、服务内容
1.必备知识提升。针对普通高中2022级新生可能存在的学
科知识盲区进行必备知识提升。
2.生涯规划提升。针对现阶段做好生涯唤醒,提早明确学科倾向,明确高中三年的发展目标和任务,提早培养规划意识。
3关键能力提升。针对高中学习特点和需求进行高中学习思维方法与能力的提升。
4.综合素养提升。针对入学适应阶段***常见的心理困扰加以引导改善,及时适应高中生活;针对新高考,提升阅读能力等。
三、其他事项
1.组织实施
此次活动由市教育局委托杭州铭师堂教育免费实施,各普通高中学校可将此项活动纳入高一新生工作进行统筹安排,自愿参加。各高中可安排专人具体实施对接,组织好学生账号配置、计划制定和数据反馈等工作。
2.学习反馈
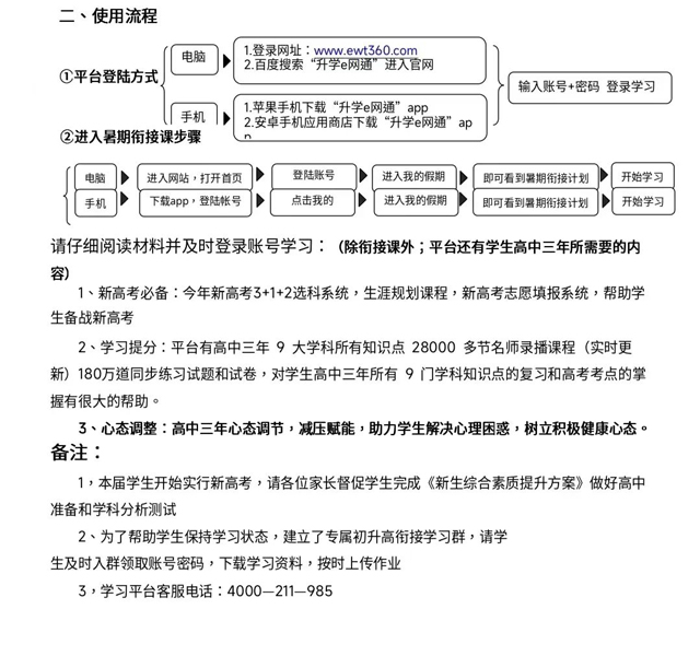
学生通过账号密码登录平台,在“学习中心”端口进入即可展开学习。
3.注意事项
本次活动为公益性质,不向学生收取任何费用,学校和学生自愿参加。
联系老师:惠志强
联系电话:18906526562
我校已将学生登录账号及密码发送至学生手中,学生根据账号和密码自行登录。
![]() |
版权所有:运城市彰康中学 联系电话:0359-6292222
地址:运城市圣惠南路112号 备案号: 晋ICP备17006227号-1
|
|